南昌市电动自行车管理条例
的有关信息介绍如下:
2015年10月28日,市十四届人大常委会第三十二次会议对市人民政府提请的《南昌市电动自行车管理条例(草案)》、《南昌市低碳发展促进条例(草案)》进行了第一次审议。
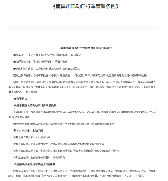
截止2016年6月,南昌约有138万辆电动车,其中超标电动车55万辆,49万辆车未上牌。6月8日,省第十二届人大常委会第二十四次会议审查批准了《南昌市电动自行车管理条例》。
2023年11月30日,省十四届人大常委会第五次会议表决通过了省人大常委会关于批准关于批准《南昌市电动自行车管理条例》的决定。
想要了解更多“南昌市电动自行车管理条例”的信息,请点击:南昌市电动自行车管理条例百科



